Product Summary
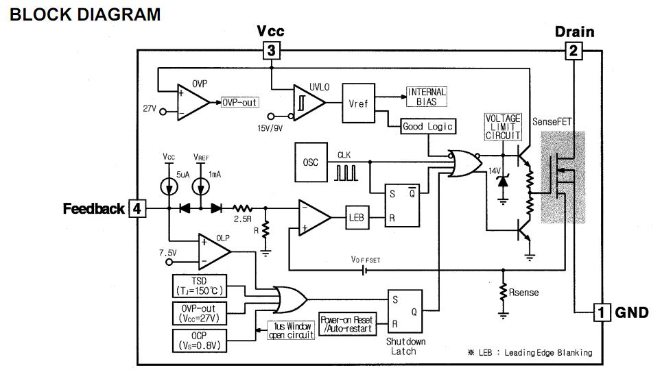
The 5M0765RC is a SPS product specially designed for an off-line SMPS with minimal external components. The 5M0765RC consist of high voltage power SenseFET and current mode PWM IC. It has a basic platform well suited for cost-effective design in either a flyback converter or a forward converter.
Parametrics
5M0765RC absolute maximum ratings: (1)Drain-source (GND) voltage, VDSS: 650 V; (2)Drain-Gate voltage (RGS=1M?)VDGR: 650 V; (3)Gate-source (GND) voltage VGS: ±30 V; (4)Drain current pulsed, IDM: 28.0 ADC; (5)Single pulsed avalanche energy, EAS: 570 mJ; (6)Avalanche current, IAS: 20 A; (7)Continuous drain current (TC=25℃) ID: 7.0 ADC; (8)Continuous drain current (TC=100℃) ID: 5.6 ADC; (9)Supply voltage VCC: 30 V; (10)Analog input voltage range VFB: -0.3 to VSD V; (11)Total power dissipation PD: 140 W; (12)Operating temperature TOPR: -25 to +85℃; (13)Storage temperature TSTG: -55 to +150℃.
Features
5M0765RC features: (1)Precision fixed operating frequency (70kHz); (2)Low start-up current (Typ. 100mA); (3)Pulse by pulse current limiting; (4)Over current protection; (5)Over voltage protection (Min. 25V); (6)Internal thermal shutdown function; (7)Under voltage lockout; (8)Internal high voltage sense FET; (9)Auto-restart mode.
Diagrams

(China (Mainland))






