Product Summary
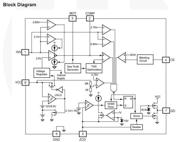
The FAN6961SZ is an 8-pin, boundary-mode, PFC controller IC intended for controlling PFC pre-regulators. The FAN6961SZ provides a controlled on-time to regulate the output DC voltage and achieve natural power factor correction. The maximum on-time of the external switch is programmable to ensure safe operation during AC brownouts. The applications of the FAN6961SZ are (1)Electric Lamp Ballasts; (2)AC-DC Switching Mode Power Converter; (3)Open Frame Power Supplies and Power Adapters; (4)Flyback Power Converters with ZCS / ZVS.
Parametrics
FAN6961SZ absolute maximum ratings: (1)VVCC DC Supply Voltage: 30 V; (2)VHIGH Gate Driver: -0.3 to 30.0 V; (3)VLOW Others (INV, COMP, MOT, CS): -0.3 to 7.0 V; (4)VZCD Input Voltage to ZCD Pin: -0.3 to 12.0 V; (5)PD Power Dissipation: 800 mW; (6)TJ Operating Junction Temperature: -40 to +125℃; (7)TSTG Storage Temperature Range: -65 to +150℃; (8)TL, Lead Temperature (Wave Soldering or IR, 10 Seconds): +260℃; (9)ESD Machine Model: 200 V.
Features
FAN6961SZ features: (1)Boundary Mode PFC Controller; (2)Low Input Current THD; (3)Controlled On-Time PWM; (4)Zero-Current Detection; (5)Cycle-by-Cycle Current Limiting; (6)Leading-Edge Blanking instead of RC Filtering; (7)Low Start-up Current: 10uA Typical; (8)Low Operating Current: 4.5mA Typical; (9)Feedback Open-Loop Protection; (10)Programmable Maximum On-Time (MOT); (11)Output Over-Voltage Clamping Protection; (12)Clamped Gate Output Voltage 16.5V.
Diagrams

| Image | Part No | Mfg | Description | ![]() |
Pricing (USD) |
Quantity | ||||||||||||
|---|---|---|---|---|---|---|---|---|---|---|---|---|---|---|---|---|---|---|
![]() |
![]() FAN6961SZ |
![]() Fairchild Semiconductor |
![]() Power Factor Correction ICs Green mode PFC Fwd PWM Controller |
![]() Data Sheet |
![]()
|
|
||||||||||||
| Image | Part No | Mfg | Description | ![]() |
Pricing (USD) |
Quantity | ||||||||||||
![]() |
![]() FAN6103NZ |
![]() Fairchild Semiconductor |
![]() Current Mode PWM Controllers Single Stage PFC Controller |
![]() Data Sheet |
![]()
|
|
||||||||||||
![]() |
![]() FAN6204MY |
![]() Fairchild Semiconductor |
![]() Other Power Management Secondry Synchronous Rectifier Controller |
![]() Data Sheet |
![]()
|
|
||||||||||||
![]() |
![]() FAN6206MY |
![]() Fairchild Semiconductor |
![]() Primary & Secondary Side PWM Controllers Secondry Synchronous Rectifier |
![]() Data Sheet |
![]()
|
|
||||||||||||
![]() |
![]() FAN6208MY |
![]() Fairchild Semiconductor |
![]() Power Driver ICs Secndary Synchronous Rectifier Controller |
![]() Data Sheet |
![]()
|
|
||||||||||||
![]() |
![]() FAN6210MY |
![]() Fairchild Semiconductor |
![]() Primary & Secondary Side PWM Controllers Primary-Side Sync. Rect. Signal Trigger |
![]() Data Sheet |
![]()
|
|
||||||||||||
![]() |
![]() FAN6224M |
![]() Fairchild Semiconductor |
![]() DC/DC Switching Controllers Synch Rect Contrlr |
![]() Data Sheet |
![]()
|
|
||||||||||||
(China (Mainland))










