Product Summary
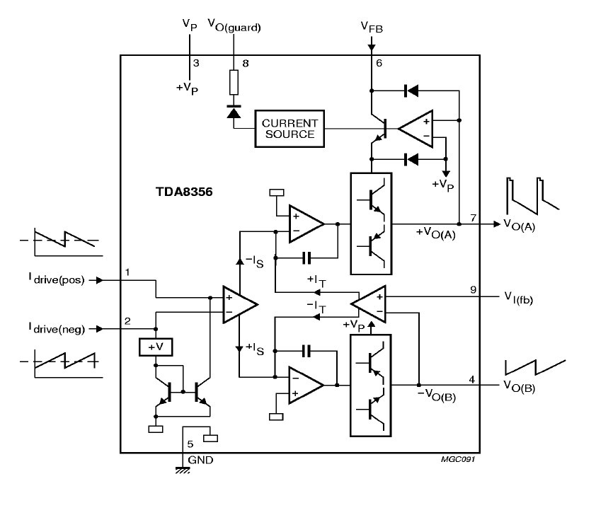
The TDA8356 is a power circuit for use in 90° and 110° colour deflection systems for field frequencies of 50 to 120 Hz. The circuit provides a DC driven vertical deflection output circuit, operating as a highly efficient class G system.
Parametrics
TDA8356 characteristics: (1)VP supply voltage: min=9V, typ=14.5V, max=25V; (2)q quiescent supply current: typ=30mA; (3)O(P-P) output current (peak-to-peak value): max=2A; (4)Idiff(p-p) differential input current (peak-to-peak value): typ=600|aA; (5)Vdiff(p-p) differential input voltage (peak-to-peak value): typ=1.5V, max=1.8V.
Features
TDA8356 features: (1)Few external components; (2)Highly efficient fully DC-coupled vertical output bridge circuit; (3)Vertical flyback switch; (4)Guard circuit; (5)Protection against: Short-circuit of the output pins (7 and 4); Short-circuit of the output pins to VP.; (6)Temperature (thermal) protection; (7)High EMC immunity because of common mode inputs; (8)A guard signal in zoom mode.
Diagrams

| Image | Part No | Mfg | Description | ![]() |
Pricing (USD) |
Quantity | ||||
|---|---|---|---|---|---|---|---|---|---|---|
![]() |
![]() TDA8356/N6,112 |
![]() NXP Semiconductors |
![]() Video ICs DC COUPLED VERT |
![]() Data Sheet |
![]() Negotiable |
|
||||
![]() |
![]() TDA8356U |
![]() NXP Semiconductors |
![]() Video ICs DC COUPLED VERT DEFLECTION CIR |
![]() Data Sheet |
![]() Negotiable |
|
||||
![]() |
![]() TDA8356 |
![]() Other |
![]() |
![]() Data Sheet |
![]() Negotiable |
|
||||
(China (Mainland))










