Product Summary
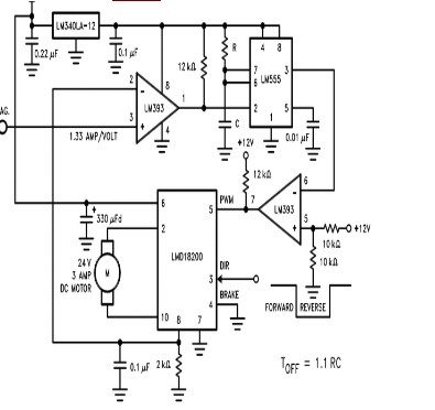
The LMD18200T is a 3A H-Bridge designed for motion control applications. The device is built using a multi-technology process which combines bipolar and CMOS control circuitry with DMOS power devices on the same monolithic structure. Ideal for driving DC and stepper motors; the LMD18200T accommodates peak output currents up to 6A. An innovative circuit which facilitates low-loss sensing of the output current has been implemented. Applictions include DC and stepper motor drives, Position and velocity servomechanisms, Factory automation robots, Numerically controlled machinery and Computer printers and plotters.
Parametrics
LMD18200T absolute maximum ratings: (1)Operating Supply (Min) (V): 12; (2)Operating Supply (Max) (V): 55; (3)Operating Supply Current (mA): 13; (4)Peak Output Current (A): 3.
Features
LMD18200T features: (1)Delivers up to 3A continuous output; (2)Operates at supply voltages up to 55V; (3)Low RDS(ON) typically 0.33Ω per switch at 3A; (4)TTL and CMOS compatible inputs; (5)No "shoot-through" current; (6)Thermal warning flag output at 145℃; (7)Thermal shutdown (outputs off) at 170℃; (8)Internal clamp diodes; (9)Shorted load protection; (10)Internal charge pump with external bootstrap capability.
Diagrams

| Image | Part No | Mfg | Description | ![]() |
Pricing (USD) |
Quantity | ||||||||||||
|---|---|---|---|---|---|---|---|---|---|---|---|---|---|---|---|---|---|---|
![]() |
![]() LMD18200T |
![]() National Semiconductor (TI) |
![]() Motor / Motion / Ignition Controllers & Drivers |
![]() Data Sheet |
![]()
|
|
||||||||||||
![]() |
![]() LMD18200T/LB14 |
![]() National Semiconductor (TI) |
![]() Motor / Motion / Ignition Controllers & Drivers |
![]() Data Sheet |
![]()
|
|
||||||||||||
![]() |
![]() LMD18200T/NOPB |
![]() National Semiconductor (TI) |
![]() Motor / Motion / Ignition Controllers & Drivers 3A 55V H-Bridge |
![]() Data Sheet |
![]()
|
|
||||||||||||
![]() |
![]() LMD18200T/LF14 |
![]() National Semiconductor (TI) |
![]() Motor / Motion / Ignition Controllers & Drivers |
![]() Data Sheet |
![]()
|
|
||||||||||||
(China (Mainland))










