Product Summary
The TA7291SG is a bridge driver with output voltage control.
Parametrics
TA7291SG absolute maximum ratings: (1)Supply voltage, Vcc: 25V; (2)Motor Drive Voltage, Vs: 25V; (3)Reference voltage, Vref: 25V; (4)Operating temperature,Topr: -30-75 ℃; (5)Storage temperature, Tstg:-55-150 ℃.
Features
TA7291SG features: (1)4 modes avaliable(CW/CCW/STOP/BRAKE); (2)Output current; (3)Wide range of operating voltage; (4)Build in thermal shutdown, over current protector and punch=through current restriction circuit; (5)Stand-by mode avaliable(STOP MODE); (6)Hysteresis for all inputs.
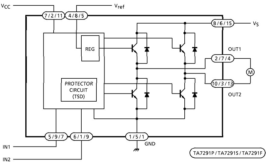
Diagrams

| Image | Part No | Mfg | Description | ![]() |
Pricing (USD) |
Quantity | ||||||||||||
|---|---|---|---|---|---|---|---|---|---|---|---|---|---|---|---|---|---|---|
![]() |
![]() TA7291SG |
![]() Other |
![]() |
![]() Data Sheet |
![]() Negotiable |
|
||||||||||||
![]() |
![]() TA7291SG(5,J) |
![]() Toshiba |
![]() Motor / Motion / Ignition Controllers & Drivers Bridge Driver |
![]() Data Sheet |
![]() Negotiable |
|
||||||||||||
![]() |
![]() TA7291SG(O,J) |
![]() Toshiba |
![]() Motor / Motion / Ignition Controllers & Drivers DC Bridge Driver 25V 1.2A 400mA |
![]() Data Sheet |
![]()
|
|
||||||||||||
(China (Mainland))










